Analog Devices Inc. Carte d'évaluation d'amplificateur EV1HMC8413LP2F
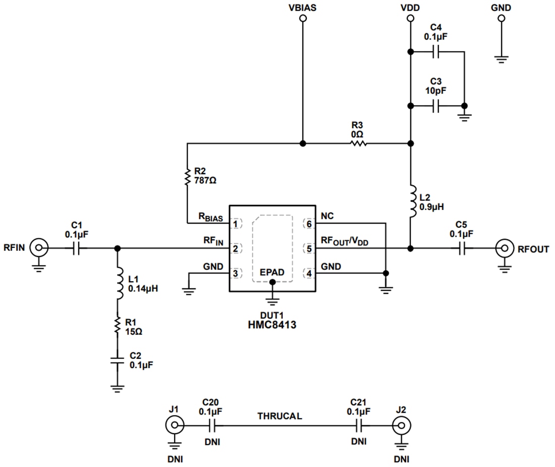
La carte d'évaluation d'amplificateur EV1HMC8413LP2F Analog Devices Inc. est constituée d'une carte de circuit imprimé (PCB) à 4 couches fabriquée à partir de Rogers 4350B et Isola 370HR de 10 mm d'épaisseur, pour former une épaisseur nominale de 62 mm. Les ports RFIN et RFOUT de la carte EV1HMC8413LP2F sont équipés de connecteurs coaxiaux femelles de 3,5 mm et les traces RF correspondantes ont une impédance caractéristique de 50 Ω. L'EV1HMC8413LP2F est remplie de composants adaptés à une utilisation sur l'ensemble de la plage de température de fonctionnement de -40 °C à +85 °C du HMC8413. Un chemin d'étalonnage traversant est fourni entre les connecteurs J1 et J2 pour étalonner les pertes de trace de la carte. J1 et J2 doivent être équipés de connecteurs RF à utiliser via le chemin d'étalonnage.Accédez au chemin de mise à la terre EV1HMC8413LP2F et à la broche RFOUT/VDD via les connecteurs de point de test de technologie à montage en surface (CMS), GND et VDD. Un point de test supplémentaire pour VBIAS est inclus pour un accès simple sur la broche RBIAS. Les traces RF sur l'EV1HMC8413LP2F sont des guides d'onde coplanaires 50 Ω mis à la terre. Les fils de mise à la terre du boîtier et la pastille exposée se connectent directement au plan de mise à la terre. Plusieurs vias relient les plans de mise à la terre supérieur et inférieur en mettant particulièrement l'accent sur la zone directement sous le pagaie de mise à la terre pour fournir une conduction électrique et une conduction thermique adéquates au dissipateur de chaleur.
Les condensateurs de découplage d'alimentation sur l'EV1HMC8413LP2F d'Analog Devices Inc. représentent la configuration utilisée pour caractériser et qualifier le composant. Il est possible de réduire le nombre de condensateurs, mais cette réduction varie d'un système à l'autre. Il est recommandé de retirer ou de combiner les plus grands condensateurs les plus éloignés du HMC8413 lors de la réduction du nombre de condensateurs.
Caractéristiques
- Carte d'évaluation 4 couches, Rogers 4350B et Isola 370HR
- Lancement final, connecteurs RF de 3,5 mm
- Chemin d'étalonnage traversant (désempli)
Contenu du kit
- Carte d'évaluation EV1HMC8413LP2F
Équipement nécessaire
- Générateur de signal RF
- Analyseur de spectre RF
- Analyseur de réseau RF
- Alimentation 5 V, 200 mA
Schéma
