Analog Devices Inc. LTC3622 Demo Board DC2003A
Analog Devices LTC3622 Demo Board DC2003A is a synchronous step-down regulator using the power-saving LTC3622EDE monolithic buck regulator. This demonstration circuit comes in a compact 14-pin DFN (4mm x 3mm) package. The LTC3622 Demo Board DC2003A operates from an input voltage range of 2.7V to 17V. This demonstration circuit provides dual 1A outputs with an adjustable output voltage range from 1.2V to 5V.The LTC3622 Demo Board DC2003A operates with LTC3622 IC quiescent current as low as 5μA in Burst Mode® and less than 0.1μA in shutdown mode. The switching frequency of the circuit is fixed to 1MHz or 2.25MHz with a ±50% synchronization range to an external clock. The DC2003A demonstration circuit provides a user-selectable mode input to allow users to trade off ripple noise for light-load efficiency. The pulse-skipping mode gives the lowest ripple noise, while the burst mode operation provides the highest efficiency at light loads.
Specifications
- 1MHz default switching frequency
- 2.7V to 17V input voltage range
- 3.3V and 5V default output voltages
- Onboard user-selectable output voltages
- 1A maximum continuous output current per channel
Measurement Equipment Setup
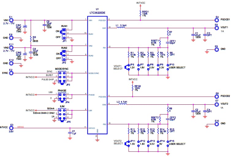
Schematic
Publié le: 2019-07-16
| Mis à jour le: 2024-03-11
