Analog Devices Inc. Carte d'évaluation de circuit CN-0532 (EVAL-CN0532-EBZ)
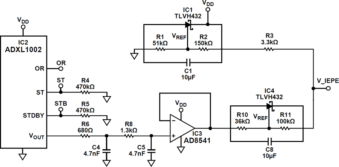
La carte d’évaluation de circuit CN-0532 (EVAL-CN0532-EBZ) d'Analog Devices Inc. fournit une conception de référence pour une interface compatible IEPE pour les accéléromètres MEMS à large bande, ciblant les applications de surveillance conditionnelle. L'EVAL-CN0532-EBZ est basé sur l’accéléromètre MEMS ADXL1002 ±50 g et utilise l’amplificateur simple rail-à-Rail CMOS AD8541 comme tampon de gain nul.La surveillance conditionnelle (CbM) est une forme de maintenance prédictive qui utilise des capteurs pour évaluer l'état des heures supplémentaires de l'équipement pendant le fonctionnement de ce dernier. Les données de capteur collectées peuvent établir les tendances de base, diagnostiquer ou même prévoir les défaillances. En utilisant la CbM, l'entretien est effectué au besoin par opposition au modèle d'entretien préventif périodique conventionnel, ce qui permet à la fois de gagner du temps et de l'argent.
La surveillance des vibrations est un type courant de mesure de la CbM car les variations des tendances de vibrations peuvent indiquer l’usure ou d’autres modes de défaillance. Pour mesurer les données de vibration, des capteurs piézoélectriques à large bande passante (10 kHz et plus), à bruit ultra-faible (100 ° g/√ Hz ou moins) ont toujours été utilisés pour satisfaire ces exigences. L’interface de capteur établie pour les capteurs piézoélectriques est une interface électronique piézoélectrique (IEPE) intégrée, de sorte qu’IEPE est devenue une interface de facto dans l’écosystème de vibrations CbM.
Avec les récentes avancées dans les processus de microtechnologie et les techniques de fabrication, les accéléromètres MEMS ont rattrapé les faibles niveaux de bruit des capteurs piézoélectriques et remplacent de nombreuses autres caractéristiques, telles que la réponse CC à basse fréquence, la stabilité thermique, la résistance aux chocs et la récupération, ainsi que les coûts. Toutefois, la sortie des capteurs MEMS est soit analogiqueà 3 fils (mise à la terre, alimentation et signal), soit numérique si elle est intégrée à un CAN. Aucune sortie n’est directement compatible avec IEPE, l’interface de capteur de l’industrie CbM préférée.
Cette conception de référence permet de remplacer directement le capteur piézoélectrique IEPE par desaccéléromètres MEMS à large bande passante et bruit ultra-faible. Ce circuit permet aux clients d'évaluer facilement l'utilisation d'un accéléromètre MEMS pour les applications CbM.
Caractéristiques
- Interface IEPE aux normes industrielles
- Accéléromètre MEMS à large bande
- Remplacement direct des capteurs piézo
- Idéal pour les applications de surveillance conditionnelle
Équipement nécessaire
- Équipement de mesure des vibrations compatible IEPE, tel que les LMS SCADAS de Siemens et le CompactDAQ de National Instruments
- Table vibrante ou source de vibration
- Bloc de montage EVAL-XLMOUNT1
- Câble coaxial ou fils correctement blindés
Schéma de principe
