Analog Devices Inc. Alimentation de table à sortie unique CN0508 75 W
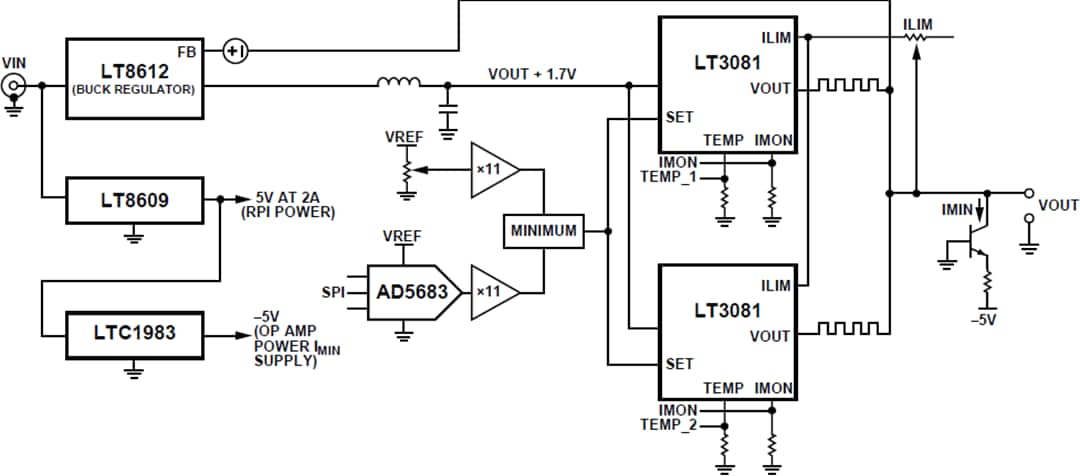
L’alimentation de table à sortie unique 75 W CN0508 (EVAL-CN0508-RPIZ) d'Analog Devices Inc. fournit une conception de référence pour une solution d’alimentation économique avec des performances comparables à celles des alimentations commerciales à hautes performances. L’alimentation électrique offre une large plage de sortie réglable de 0 V à 27,5 V et un fonctionnement à limitation de courant/courant constant jusqu’à 3 A. L’alimentation est dotée d’une embase d’extension compatible Raspberry Pi®, permettant un contrôle électronique via un écran tactile local ou via une connexion réseau sans fil ou filaire. La tension de sortie peut être contrôlée manuellement ou par logiciel, et un contrôle manuel de limite de courant définit le passage d’un fonctionnement à tension constante à un fonctionnement à courant constant.La conception d’alimentation de table CN0508 utilise une topologie de circuit hybride d’un pré-régulateur de convertisseur Buck et de deux régulateurs linéaires parallèles. Cette topologie combine le haut rendement énergétique d’un convertisseur Buck et le faible bruit de sortie, la faible ondulation et la limitation de courant réglable des régulateurs linéaires.
Aucun dissipateur thermique autre que la carte de circuit n’est nécessaire, contrairement aux alimentations linéaires sur banc d'essai dans lesquelles les dispositifs de passage (transistors discrets ou régulateurs de circuits intégrés) nécessitent des dissipateurs thermiques externes pour dissiper suffisamment la chaleur.
La solution complète est économique, compacte et facilement configurée pour un fonctionnement autonome ou une intégration dans d’autres équipements.
Caractéristiques
-
Fournit une sortie unique réglable de 0 V à 27,5 V avec un contrôle analogique et électronique via Raspberry Pi
-
Fournit une limite de courant constant de 0 A à 3 A
-
Prend en charge les écrans tactiles locaux (écrans TFT) et HDMI
-
Faible ondulation de sortie avec faible capacité de sortie
-
Excellente réponse transitoire
-
Reste au frais sans dissipateurs de chaleur encombrants
Vidéos
Schéma fonctionnel
Configuration de carte
- Le connecteur P1 est le bornier à vis pour l'alimentation d'entrée
- Le connecteur P2 est la prise cylindrique de 5,5 mm x 2,5 mm pour l'alimentation d'entrée
- Le connecteur P3 est le connecteur à 40 broches pour Raspberry Pi
- Le connecteur P7 est la prise de sortie positive de l'alimentation du banc d'essai
- Le connecteur P8 est la prise de sortie à la terre de l'alimentation du banc d'essai
- Le potentiomètre R43 est le contrôle manuel de la tension de sortie
- Le potentiomètre R14 est le contrôle manuel de la limite de courant de sortie
- L'embase P12 contient le signal de sortie pour le contrôle du ventilateur
Schéma de configuration
Logiciel
Pour démarrer le Raspberry Pi, l’utilisateur devra obtenir le Kuiper Linux d'Analog Devices et l’écrire sur une carte SD. Le Kuiper Linux d'Analog Devices est une distribution basée sur Raspbian pour Raspberry Pi. Il intègre des pilotes de périphériques Linux pour les produits ADI.
