Analog Devices Inc. Doubles convertisseurs abaisseurs ADRF6650
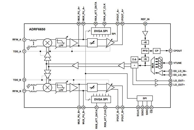
Les doubles convertisseurs abaisseurs ADRF6650 Analog Devices Inc. intègrent des mélangeurs doubles, des atténuateurs commutés numériques doubles, des amplificateurs à gain variable numérique double, une boucle à verrouillage de phase (PLL) et des oscillateurs à tension contrôlée (VCO). De plus, l'ADRF6650 intègre deux baluns à radiofréquence (RF), des commandes de contrôle de gain série (SGC) et des entrées d'activation rapide pour un fonctionnement duplex de division temporelle (TDD).Les baluns RF sur puce permettent aux doubles convertisseurs abaisseurs ADRF6650 ADI de prendre en charge des entrées RF terminées de 50 Ω. Le mélangeur passif intégré fournit une conversion descendante hautement linéaire pour une fenêtre à fréquence intermédiaire (IF) coulissante de 200 MHz. L'ADRF6650 utilise des amplificateurs LO (oscillateur local à limitation d'onde carrée) à large bande pour atteindre une bande passante RF de 450 MHz à 2 700 MHz. L'amplificateur permet d'appliquer le LO soit au-dessus soit au-dessous de l'entrée RF sur une large bande passante, contrairement aux solutions d'amplificateur LO à onde sinusoïdale à bande étroite conventionnelles.
L'ADRF6650 est conçu selon un procédé avancé de semi-conducteur bipolaire complémentaire à oxyde de métal (BiCMOS) en silicium-germanium (SiGe). Le composant est disponible en boîtier LFCSP (puce à cadre conducteur) de 8 mm × 8 mm conforme RoHS à 56 fils avec une pastille apparente. Les performances sont spécifiées pour la température maximale de palette de -40 °C à +105 °C.
Caractéristiques
- Double convertisseur abaisseur avec PLL/VCO de type fractionnaire-n intégré
- RF continu de 450 MHz à 2 700 MHz
- Fréquence LO d'injection côté haut ou bas de 450 MHz à 2 900 MHz
- Plage de contrôle de gain 43 dB
- Contrôle de gain avec haut/bas et SPI
- Balun RF intégré pour entrées 50 Ω asymétriques
- Alimentation 3,3 V et 5 V
- Boîtier LFCSP à 56 broches, 8 mm × 8 mm
Applications
- Récepteurs à diversité de stations de base cellulaires multibande/multistandard
- Convertisseurs abaisseurs diversité liaison radio large bande
- Prolongateurs cellulaires multimodes et picocellules
SCHÉMA DE PRINCIPE FONCTIONNEL
