Analog Devices Inc. Carte d'évaluation ADRF5144-EVALZ
La carte d'évaluation ADRF5144-EVALZ d'Analog Devices Inc. évalue les caractéristiques et les performances du commutateur unipolaire bidirectionnel (SPDT) ADRF5144 fabriqué selon le procédé au silicium. Entièrement assemblée et testée, la carte connectorisée ADRF5144-EVALZ est assemblée avec un commutateur ADRF5144 et le circuit d'application. L'ADRF5144-EVALZ dispose de deux entrées d'alimentation électrique, d'une entrée de contrôle et d'une mise à la terre.Caractéristiques
- Carte d'évaluation complète pour le commutateur SPDT au silicium ADRF5144
- Connexion facile à l'équipement de test
- Ligne traversante pour étalonnage
- 5 connecteurs de 2,92 mm montés sur bord pour les entrées et sorties RF
- Impédance de 50 Ω
Équipement nécessaire
- Alimentations CC
- Analyseur de réseau
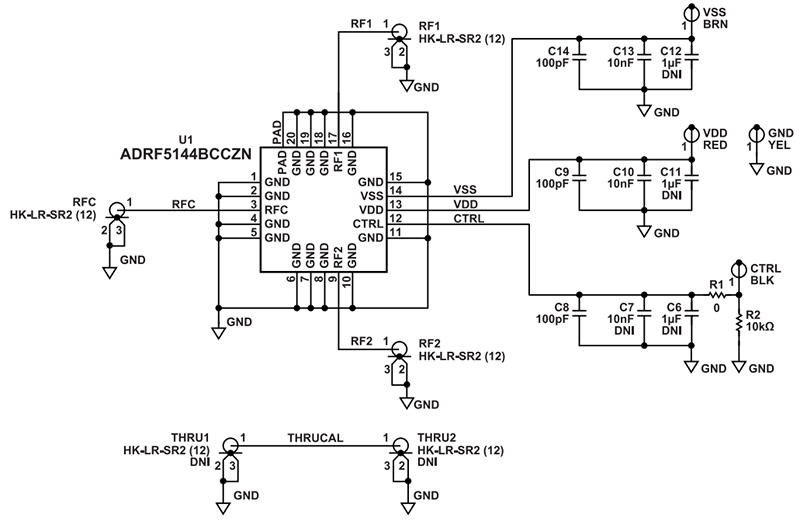
Schéma
Publié le: 2023-02-17
| Mis à jour le: 2023-12-18
