Analog Devices Inc. Carte d'évaluation ADRF5141
La carte d'évaluation ADRF5141 d'Analog Devices Inc. est une carte connectorisée assemblée avec l'ADRF5141 et le circuit d'application. Cette carte d'évaluation offre une connexion simple à l'équipement de test. Tous les composants de cette carte d'évaluation sont montés du côté primaire, ce qui en fait une solution simple et à faible densité. L'ADRF5141-EVALZ utilise des techniques de conception de circuit RF sur une carte de circuit imprimé (PCB) à 8 couches avec une épaisseur de carte globale d'environ 62 mil (1,5748 mm). Cette carte d'évaluation dispose de deux entrées d'alimentation, d'une entrée de contrôle et d'une mise à la terre. L'ADRF5141-EVALZ est fournie avec une plaque de support fixée au côté inférieur, assurant une dissipation de chaleur maximale et une montée thermique réduite sur la carte pendant les évaluations de haute puissance.Caractéristiques
- Carte d'évaluation complète pour l'ADRF5141.
- Connexion simple à l'équipement de test
- Ligne traversante pour étalonnage
- Connecteurs d'entrée et de sortie RF de 2,92 mm montés sur bord
Caractéristiques techniques
- Circuit imprimé (PCB) à 8 couches
- Matériau diélectrique Rogers 4003C de 8 mil (0,2032 mm)
- Épaisseur totale de la carte 62 mil (1,5748 mm)
- Impédance 50 Ω
Disposition de la carte
Schéma de la configuration du test
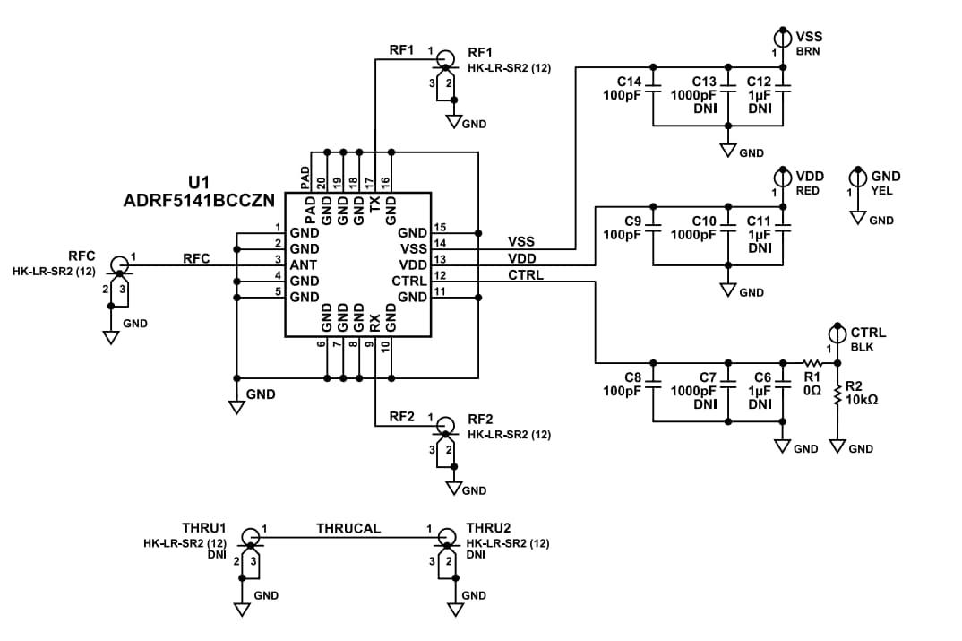
Schéma de principe
Publié le: 2022-12-01
| Mis à jour le: 2022-12-07
