Analog Devices Inc. Carte d'évaluation ADRF5030-EVALZ
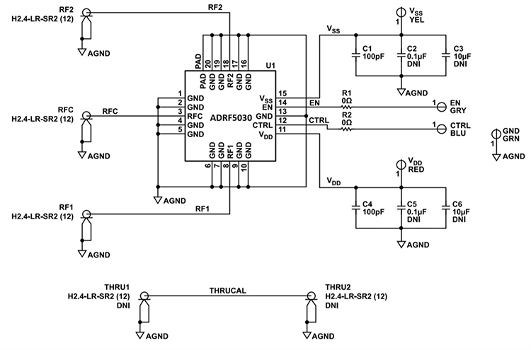
La carte d’évaluation ADRF5030-EVALZ Analog Devices est conçue pour évaluer les caractéristiques et les performances du commutateur unipolaire bidirectionnel (SPDT) ADRF5030. L'ADRF5030-EVALZ est une carte à connecteurs assemblée avec l'ADRF5030 et la circuiterie d’application. Tous les composants sont placés sur le côté primaire de la carte d’évaluation. L'ADRF5030-EVALZ entièrement équipé, offre une connexion simple aux équipements de test ainsi qu’une ligne traversante pour la calibration.L'ADRF5030 d’Analog Devices est un commutateur non réfléchissant fabriqué selon le procédé SOI (silicium sur isolant). L'ADRF5030 fonctionne de 100 MHz à 20 GHz avec une perte d’insertion inférieure à 1,2 dB et une isolation supérieure à 45 dB. Le commutateur dispose d’une capacité de traitement de puissance d’entrée RF de 33 dBm en moyenne/36 dBm en crête pour les RFC et RFx via des chemins, des chemins de terminaison et une commutation à chaud pour les ports RFC et RFx. L'ADRF5030 fonctionne avec des tensions d’alimentation doubles de ±3,3 V et utilise un semi-conducteur complémentaire à oxyde métallique (CMOS) et un contrôle compatible avec une logique transistor-transistor basse tension (LVTL).
Caractéristiques
- Carte d’évaluation complète pour l'ADRF5030
- Connexion facile à l'équipement de test
- Ligne traversante pour étalonnage
Applications
- Instrumentation de test
- Radios militaires, radars et contre-mesures électroniques (ECM)
- Radios micro-ondes et microterminaux VSAT
Équipement nécessaire
- Alimentations CC
- Analyseur de réseau
Schéma
Publié le: 2024-08-30
| Mis à jour le: 2025-03-10
