La carte offre une facilité d'utilisation et le DUT est élevé sur ses fils pour augmenter l'isolation thermique des plans de mise à la terre de la carte à 4 couches.
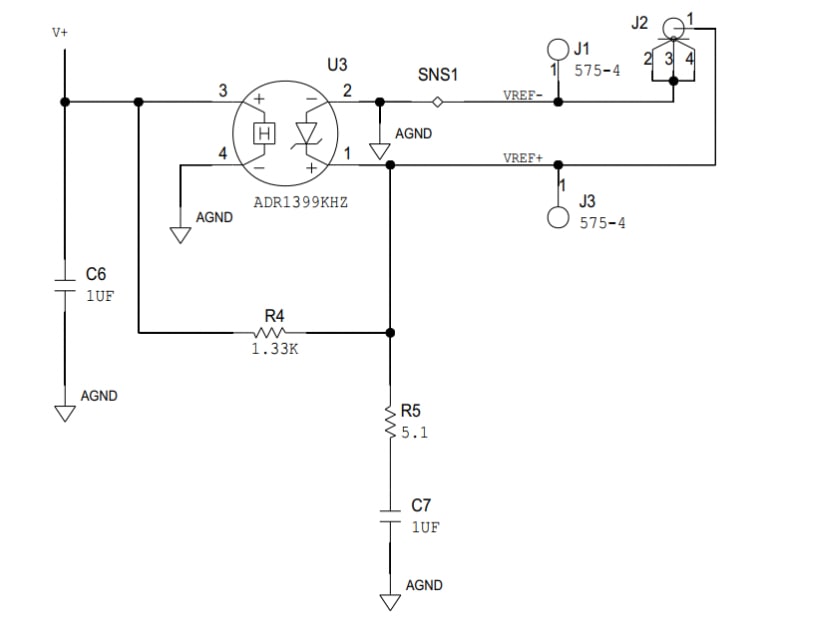
La carte d'évaluation ADR1399H-EBZ d'ADI dispose d'une alimentation isolée, indiquant que la sortie de référence est efficacement flottante, éliminant la probabilité de boucles de terre. L'isolation est limitée à une résistance de 1 Meg. L'alimentation peut être fournie via le câble USB-C™, ou 5 V peut être appliquée à « VUSB », ou l'alimentation peut être relancée sur les sorties du régulateur à « VPRE » ou « V+ ». La tension ultra stable de 7,05 V est dirigée vers les prises banane et un connecteur SMA monté en bordure.
Caractéristiques
- Permet un prototypage efficace
- Configuration du circuit définie par l'utilisateur
- Connecteur SMA monté sur bord
- Connexion simple à l'équipement de test et aux autres circuits
- Conforme à la directive RoHS
Équipement nécessaire
- Chargeur/alimentation compatible USB-C ou
- alimentation de paillasse de laboratoire
- DMM à plusieurs chiffres (comme HP3458 ou Keithley 2001)
- Deux câbles à fiches banane, ou
- un câble compatible SMA vers compteur
Présentation générale
Schéma
Publié le: 2022-01-13
| Mis à jour le: 2022-03-11

