Analog Devices Inc. Convertisseurs Flyback non-opto isolés ADPL54203
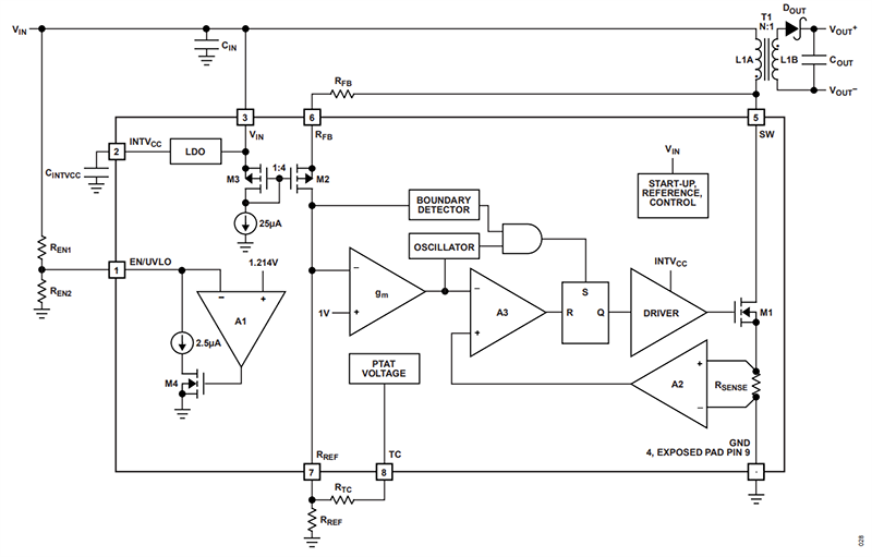
Les convertisseurs Flyback non-opto isolés ADPL54203 d'Analog Devices Inc. fonctionnent sur une plage de tension d’entrée de 3,2 V à 40 V et fournissent jusqu’à 17 W de puissance de sortie isolée. Les convertisseurs Flyback isolés monolithiques micro-puissance ne nécessitent aucun troisième enroulement ou optoisolateur pour la régulation en échantillonnant la tension de sortie isolée directement à partir de la forme d’onde Flyback côté primaire. La tension de sortie est programmée avec deux résistances externes et une troisième résistance de compensation de température optionnelle. Le fonctionnement en mode limite fournit une petite solution magnétique avec une excellente régulation de charge, tandis que le fonctionnement en mode rafale à faible ondulation maintient un haut rendement à faible charge tout en minimisant l’ondulation de tension de sortie.Un commutateur de puissance DMOS 3,4 A, 60 V est intégré au ADPL54203 d'Analog Devices, ainsi que toute la logique de contrôle et de circuit haute tension, dans un boîtier SO à 8 fils endurci thermiquement. Le haut niveau d’intégration et l’utilisation des modes limite et rafale à faible ondulation donnent lieu à une solution d’application simple à utiliser, à faible nombre de composants et à haut rendement pour l’alimentation isolée.
Caractéristiques
- Commutateur de puissance DMOS interne 3,4 A, 60 V
- Plage de tension d’entrée de 3,2 V à 40 V
- Aucun troisième bobinage de transformateur ou optoisolateur n’est nécessaire pour réguler la tension de sortie
- Fonctionnement en mode limite quasi résonnant à forte charge
- Fonctionnement en mode rafale à faible ondulation à faible charge
- Faible courant de repos
- 115 µA en mode veille
- 390 µA en mode actif
- Charge minimale standard < 0,5 % de la sortie complète
- Compensation de température pour la diode de sortie
- Compensation interne et démarrage progressif
- Protection contre les courts-circuits de sortie
- Seuil EN/UVLO et hystérésis précis
- Boîtier SO à 8 fils endurci thermiquement
Applications
- Alimentations auxiliaires/d'entretien isolées
- Alimentations médicales et industrielles isolées
Schéma d’application simplifié
Schéma fonctionnel
Publié le: 2024-03-07
| Mis à jour le: 2024-03-14
