Analog Devices Inc. Convertisseur inverseur ADPL26001
Le convertisseur inverseur ADPL26001 d'Analog Devices est un convertisseur CC-CC en mode courant capable de développer des tensions de sortie positive ou négative en utilisant une seule broche de rétroaction. Le dispositif peut être configuré comme un convertisseur boost à inductance primaire asymétrique (SEPIC) ou un convertisseur inverseur qui consomme aussi peu que 6µA de courant de repos. Le fonctionnement en mode rafale à faible ondulation permet un rendement élevé jusqu’à des courants de sortie très faibles tout en conservant l’ondulation de sortie inférieure à 15 mV dans une application standard. L’architecture en mode courant compensée en interne permet un fonctionnement stable sur diverses tensions d’entrée et de sortie. Des fonctions intégrées de démarrage progressif et de repli de fréquence sont intégrées pour contrôler le courant d'inductance pendant le démarrage.L’ADI ADPL26001 est disponible en petits boîtiers qui, combinés à une haute fréquence de commutation de 2 MHz, permettent de maintenir un encombrement réduit pour une solution globale efficace, peu encombrante et économique.
Caractéristiques
- Plage de tension d’entrée de 3,2 V à 36 V
- Faible courant de repos et faible ondulation en exploitation Burst Mode® avec IQ = 6 µA
- Programmation de tension de sortie positive ou négative avec une seule broche de rétroaction
- Commutateur d'alimentation de 1 A, 60 V
- Fréquence de commutation fixe de 2 MHz
- Seuil de broche EN/UVLO 1,6 V précis
- Compensation interne et démarrage doux
- Boîtier ThinSOT™ à profil mince (1 mm)
Applications
- Industriel
- Télécommunications
- Équipement de diagnostic médical
- Électronique portative
SCHÉMA D'APPLICATION SIMPLIFIÉ
Efficacité et perte de puissance par rapport au courant de charge
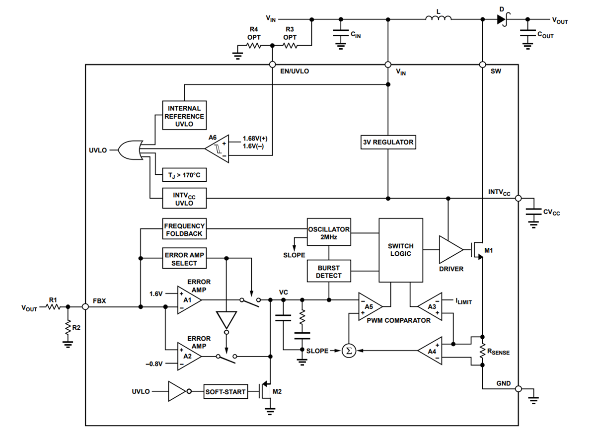
SCHÉMA DE PRINCIPE
Publié le: 2024-07-29
| Mis à jour le: 2025-05-15
