Analog Devices Inc. Convertisseurs CC-CC ADPL16000
Les convertisseurs CC-CC ADPL16000 d'Analog Devices Inc. sont des convertisseurs CC-CC synchrones à haut rendement et haute tension avec MOSFET intégrés. Ces convertisseurs Buck fonctionnent sur une large plage de tensions d’entrée allant de 4,5 V à 60 V. Les convertisseurs ADPL16000 peuvent fournir jusqu’à 400 mA et générer des tensions de sortie de 0,9 V à 0,89 x Vin. Ces convertisseurs CC-CC disposent de la flexibilité nécessaire pour prendre en charge plusieurs rails dans un système et fonctionner de manière fiable dans les environnements industriels hostiles. Ces composants utilisent une architecture de contrôle à mode courant de crête avec une broche MODE utilisée pour faire fonctionner le composant avec un contrôle PWM (modulation de largeur d’impulsion) ou PFM (modulation de fréquence d’impulsion). Ces convertisseurs sont disponibles en boîtier TDFN-CU compact de 2 mm x 2 mm à 8 broches. Les convertisseurs ADPL16000 sont idéaux pour les capteurs industriels, les boucles de courant de 4 mA à 20 mA, le contrôle des CVC et des bâtiments, le remplacement des LDO à haute tension et les points de charge (POL) à usage général.Caractéristiques
- Les composants externes ne sont plus nécessaires et réduit le coût total :
- Fonctionnement synchrone sans SCHOTTKY pour un rendement élevé et un coût réduit
- Compensation interne
- Diviseur à rétroaction interne pour tensions de sortie fixes 3,3 V et 5 V
- Démarrage progressif interne
- Condensateurs tout céramique et disposition ultra-compacte
- Flexibilité permettant de prendre en charge plusieurs rails dans un système :
- Plage de tension d’entrée de 4,5 V à 60 V
- Options de tension de sortie fixe de 3,3 V et 5 V
- Option de tension de sortie réglable de 0,9 V à 0,89 x VIN
- Délivre jusqu’à 400 mA de courant de charge
- Configurable entre les modes PFM et PWM forcé
- Réduit la dissipation d’énergie :
- Rendement maximal de 92 %
- Caractéristique MFP pour un haut rendement à faible charge
- Courant d'arrêt standard de 2,2 µA
- Fonctionnement fiable dans des environnements industriels hostiles :
- Limite de courant en mode hoquet et relance automatique
- Surveillance intégrée de la tension de sortie avec broche à drain ouvert
- Seuil EN/UVLO programmable
- Démarrage monotone vers sortie pré-polarisée
- Protection contre la surchauffe
- Plage de température ambiante de -40 °C à 125 °C et plage de température de jonction de -40 °C à 150 °C
- Conforme à la norme CISPR32 (EN55032), classe B, relative aux émissions conduites et rayonnées
Applications
- Capteurs industriels
- Boucles de courant de 4 mA à 20 mA
- CVC et contrôle de bâtiments
- Remplacement de LDO haute tension
- Point de charge (POL) à usage général
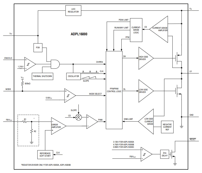
Schéma fonctionnel
Schéma d’application et rendement par rapport au courant de charge
Publié le: 2024-07-24
| Mis à jour le: 2024-08-22
