Analog Devices / Maxim Integrated Outil de développement ADPL12006EVKIT
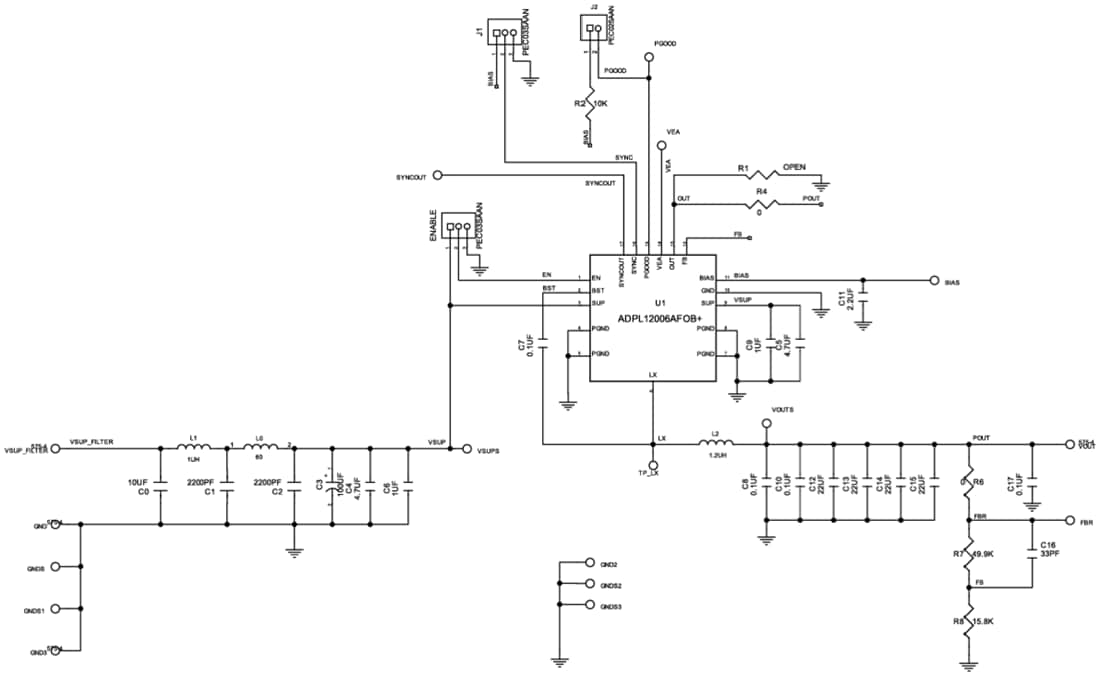
L'outil de développement Analog Devices / Maxim Integrated ADPL12006EVKIT est conçu pour évaluer le convertisseur Buck synchrone ADPL12005/ADPL12006 avec un courant de repos de 20μA. Ce kit d'évaluation est livré avec un ADPL12006AFOB+ (1,5 MHz, sortieréglable) installé, ainsi que divers points d'essai et cavaliers pour l'évaluation. L'ADPL12006EVKIT est conçu pour délivrer jusqu'à 6 A avec une tension d'entrée de 3 V à 20 V. La tension de sortie de ce kit est fixe et facilement configurée avec un minimum de modifications de composants. L'ADPL12006EVKIT est idéal pour l'automatisation d'usine, le point de charge (PoL), les systèmes d'alimentation CC distribués, l'infrastructure de communication et les tests et mesures.Caractéristiques
- Plage d'alimentation d'entrée de 3 V à 20 V
- Plage de tension de sortie réglable de 0,8 V et 10 V
- Fournit un courant de sortie pouvant atteindre 6 A
- Entrée de synchronisation de fréquence
- Entrée d’activation
- Sortie PGOOD de contrôle de tension disponible
- Disposition de la carte PCB fiable
- Totalement assemblé et testé
Applications
- automatisation d'usine,
- Point de charge (POL)
- Systèmes d’alimentation CC distribués
- Infrastructure de communication
- Mesure et test
Équipement nécessaire
- Kit EV ADPL12006
- Alimentation électrique de 20 V, 6 A
- Charge résistive appropriée ou charge électronique capable de dissiper 6 A
- Multimètre numérique (DMM)
- Oscilloscope
Schéma
Publié le: 2025-09-11
| Mis à jour le: 2025-10-03
