Analog Devices Inc. Carte d'évaluation ADP5600CP-EVALZ
La carte d’évaluation ADP5600CP-EVALZ d'Analog Devices Inc. est une plateforme de démonstration et de développement pour la pompe de charge inverseur entrelacée ADP5600. L'ADP5600 dispose de deux blocs de pompe de charge qui fonctionnent de manière entrelacée, permettant une ondulation de tension d’entrée et de sortie considérablement réduite sans sacrifier le rendement, la résistance de sortie ou la facilité d’utilisation par rapport aux solutions basées sur un inducteur. L'ADP5600 intègre également un régulateur linéaire à faible chute de tension négative (LDO), qui contrôle la tension de sortie et filtre les signaux parasites à basse fréquence.L'ADP5600CP-EVALZ évalue des mesures simples telles que la régulation de ligne, la régulation de charge et le rendement. Les caractéristiques de la carte d’évaluation comprennent la configuration de la sortie du régulateur LDO à l’aide de cavaliers et la synchronisation de la fréquence de fonctionnement avec l’horloge externe.
Caractéristiques
- Pompe de charge inverseur entrelacée ADP5600 dans un boîtier LFCSP16
- Plage de tension d’entrée de 2,7 V à 16,0 V
- Tension de sortie LDO sélectionnable via des cavaliers SELx
- Point d'essai de pompe de charge
- Point d'essai de tension LDO
- Point d'essai de bonne alimentation
Applications
- Systèmes de gestion de l'alimentation
- Conditionnement de signal
- Écrans LCD et OLED
- Équipement de télécommunications
- Électronique grand public
- Automobile
- Équipements industriels
Équipement nécessaire
- Alimentation CC pour VIN et VEN
- Multimètres pour mesures de tension et de courant
- Charges électroniques ou résistives
Disposition de la carte
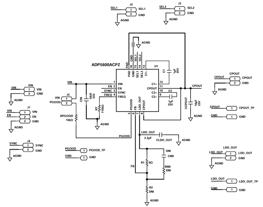
Schéma
Publié le: 2020-09-03
| Mis à jour le: 2024-10-30
