Analog Devices Inc. Pompe de charge inverseur entrelacée ADP5600
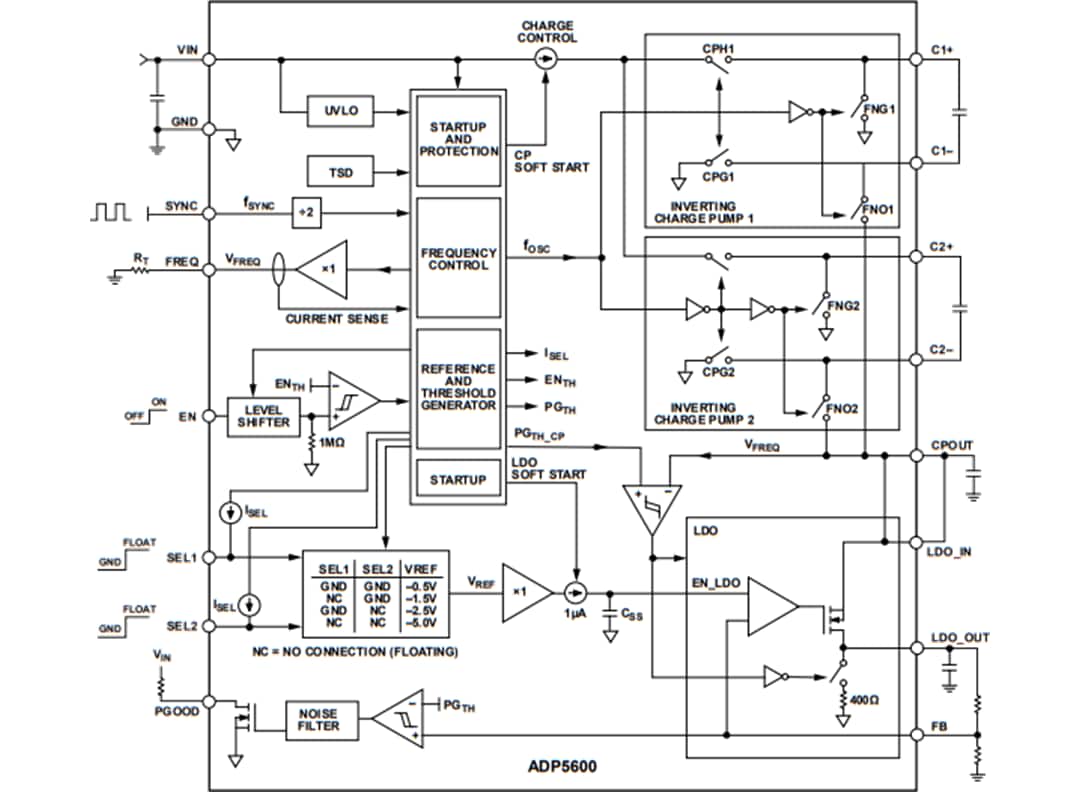
La pompe de charge inverseur entrelacée ADP5600 d'Analog Devices Inc. dispose de deux blocs de pompe de charge qui fonctionnent de manière entrelacée. L’entrelacement permet une ondulation de tension d’entrée et de sortie considérablement réduite sans sacrifier le rendement, la résistance de sortie ou la facilité d’utilisation par rapport aux solutions basées sur un inducteur. Le ADP5600 intègre également un régulateur linéaire à faible chute de tension négative (LDO) , qui contrôle la tension de sortie et filtre les signaux parasites basse fréquence.La pompe de charge ADP5600 fonctionne via une programmation de résistance ou une synchronisation d’horloge externe, avec une plage de fréquence de commutation de 100 kHz à 1 MHz. Fonctionnant à une fréquence de commutation plus élevée, elle permet d'utiliser de petits condensateurs d'entrée, de sortie et volants. Pour combiner la haute fréquence de commutation avec des transistors à effet de champ (FET) internes, la compensation et le démarrage progressif offrent la meilleure taille de solution totale de sa catégorie pour la génération de rail négatif.
L'ADP5600 dispose également d’une protection complète contre les défaillances pour les applications robustes. Ces protections comprennent une protection contre les surcharges, une protection contre les courts-circuits de condensateurs volants, un verrouillage de sous-tension (UVLO) et une coupure thermique. Pour un séquençage facile, l'ADP5600 dispose d’une broche de bonne alimentation (Power Good).
Le LDO intégré de l'ADP5600 utilise une architecture propriétaire avancée pour fournir une haute réjection d’alimentation. Il atteint également une réponse transitoire de ligne/charge correcte avec seulement un petit condensateur céramique de sortie 2,2 μF. La sortie peut être configurée via les broches SEL1 et SEL2 vers l’une des quatre tensions de sortie fixes. Cette sortie est réglable de -0,505 V à -VIN +0,5 V via un diviseur de rétroaction externe.
La pompe de charge inverseur entrelacée ADP5600 d’Analog Devices Inc. est proposée en boîtier 4 mm x 4 mm LFCSP16 et dispose d’une large plage de température de fonctionnement de -40 °C à +125 °C.
Caractéristiques
- Tension d’entrée de 2,7 V à 16 V
- Courant de sortie maximal de 100 mA
- MOSFET de puissance intégrés
- Quatre options de tension de sortie sélectionnables LDO (-0,505 V, -1,5 V, -2,5 V et -5 V)
- Plage de tension de sortie réglable de -0,505 V à -VIN + 0,5 V
- Plage de fréquence de commutation de pompe de charge programmable de 100 kHz à 1 MHz
- Synchronisation de fréquence via la broche SYNC
- Activation de précision et bonne alimentation
- Démarrage progressif interne
- Protection contre les courts-circuits et les surcharges de sortie
- Protection du condensateur volant de la pompe de charge en court-circuit
- Résistance de décharge de sortie LDO intégrée
- Plage de température de fonctionnement de -40 °C à +125 °C
- Boîtier 4 mm x 4 mm LFCSP16
- Conforme à la directive RoHS
Applications
- Dispositifs alimentés par batterie
- Traitement du signal analogique
- Télécommunications
- Automatisation industrielle
- Dispositifs médicaux
- Électronique grand public
- Systèmes d'acquisition de données
Circuits d’application standard
Schéma fonctionnel
Profil du boîtier
