Analog Devices Inc. Contrôleur PWM Buck ou Boost ADP1972
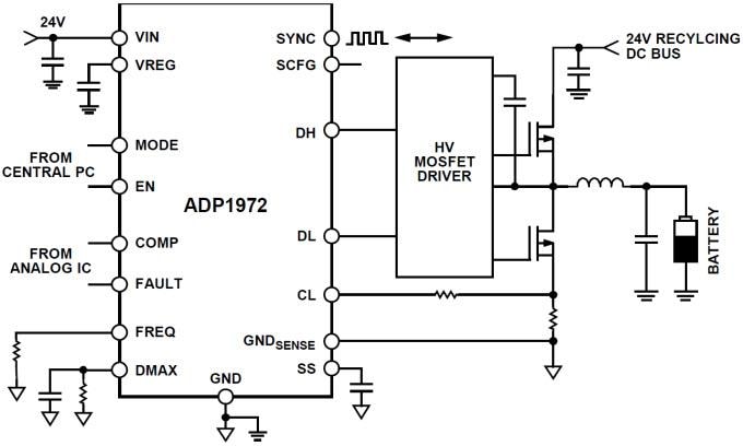
Le contrôleur PWM Buck ou Boost ADP1972 Analog Devices est un contrôleur à fréquence constante, en mode tension, de modulation de largeur d'impulsion (PWM) pour les applications asynchrones, CC-CC, Buck ou Boost. Le modèle ADP1972 est conçu pour une utilisation dans des applications de tests de batteries asynchrones avec un transistor à effet de champ (FET) haute tension externe, un pilote à demi-pont et un dispositif de commande externe, tel que le modèle AD8450. Le dispositif asynchrone fonctionne comme un convertisseur Buck en mode charge de batterie et fonctionne comme un convertisseur Boost en mode recyclage pour recycler l'énergie vers le bus d'entrée. La broche d'alimentation haute tension, VIN du circuit ADP1972 peut résister à une tension de fonctionnement maximale de 60 V et réduit le besoin de tensions d'alimentation système supplémentaires. L'ADP1972 est doté de caractéristiques intégrées comme l'activation de la précision, d'un fonctionnement en mode Buck ou Boost sélectionnable par broche, le contrôle de la synchronisation interne et externe avec décalage de phase programmable, cycle actif maximal programmable et limite de courant de crête à hoquet programmable.The asynchronous device operates as a buck converter in battery charge mode and operates as a boost converter in recycle mode to recycle energy to the input bus. The ADP1972 high-voltage, VIN supply pin can withstand a maximum operating voltage of 60V and reduces the need for additional system supply voltages.
The ADP1972 has integrated features such as precision enable, pin selective buck or boost mode operation, internal and external synchronization control with programmable phase shift, programmable maximum duty cycle, and programmable peak hiccup current limit.
Caractéristiques
- Input voltage range: 6V to 60V
- On-board 5V low dropout regulator
- Selective buck or boost mode
- Excellent PWM linearity with high amplitude PWM sawtooth 4.0Vp-p
- FAULT input compatible with AD8450
- COMP input compatible with AD8450
- Adjustable frequency from 50kHz to 300kHz
- Synchronization output or input with adjustable phase shift
- Programmable maximum duty cycle
- 98% Maximum internal duty cycle
- Programmable soft start
- Peak hiccup current limit protection
- Input voltage UVLO protection
- TSD protection
- 16-lead TSSOP
Applications
- PWM battery test systems with recycle capability including hybrid vehicles, PCs, and camera batteries
- Compatible with AD8450 constant voltage (CV) and constant current (CC) monitors
Typical Application Circuit
Vidéos
Development Tool
Publié le: 2014-04-15
| Mis à jour le: 2025-02-05
