Analog Devices Inc. Unités de gestion de micro-puissance (PMU) ADP1032
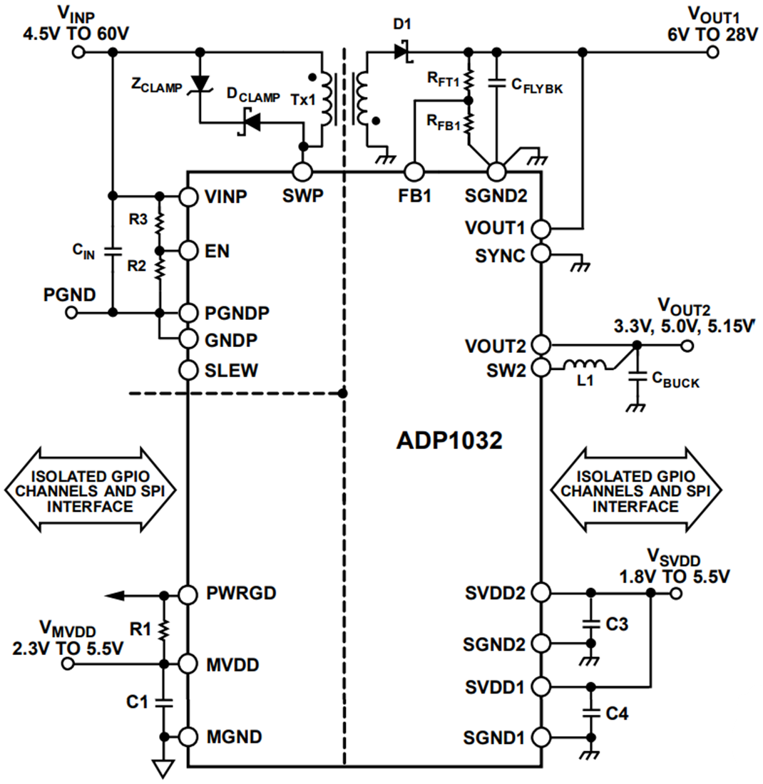
Les unités de gestion de micro-puissance (PMU) ADP1032 d’Analog Devices Inc. sont des dispositifs isolés à hautes performances qui combinent un Flyback isolé et un régulateur CC-CC, fournissant deux rails d’alimentation isolés. En outre, l'ADP1032 contient quatre canaux d’isolation à interface périphérique série (SPI) haut débit et trois isolateurs à usage général pour les applications canal-à-canal où une faible dissipation de puissance et une petite taille de solution sont nécessaires. Fonctionnant sur une plage de tension d’entrée de 4,5 V à 60 V, l'ADP1032 génère des tensions de sortie isolées de 6 V à 28 V (version réglable) ou de 24 V (version fixe) pour VOUT1. Les PMU ADP1032 disposent également de tensions programmables en usine de 5,15 V, 5,0 V ou 3,3 V pour VOUT2.Par défaut, le convertisseur Flyback de l'ADP1032 fonctionne à une fréquence de commutation de 250 kHz et le convertisseur Buck fonctionne à 125 kHz. Les deux régulateurs sont déphasés l'un par rapport à l'autre pour réduire les interférences électromagnétiques (EMI). L'ADP1032 peut être piloté par un oscillateur externe entre 350 kHz et 750 kHz pour faciliter le filtrage du bruit dans les applications sensibles. Les isolateurs numériques intégrés dans l'ADP1032 utilisent la technologie de transformateur sur puce iCouBee® d'Analog Devices, optimisée pour les faibles émissions rayonnées et de faible puissance.
L'ADP1032 d’Analog Devices Inc. est disponible en boîtier LFCSP de 9 mm × 7 mm, à 41 fils et est conçu pour une plage de température de fonctionnement de jonction de -40 °C à +125 °C.
Caractéristiques
- Large plage de tensions d'alimentation d’entrée de 4,5 à 60 V
- Commutateur d'alimentation flyback intégré
- Génère deux sorties indépendantes isolées et bien régulées
- 24 V ou 6 V à 28 V pour VOUT1
- 3,3 V, 5,0 V ou 5,15 V pour VOUT2
- Utilise un transformateur à rapport 1:1 pour une conception de transformateur simplifiée
- Limitation de courant de crête et OVP pour convertisseurs Flyback et Buck
- Entrée d’activation de précision et sortie Power Good
- Fréquence de commutation réglable via l'entrée SYNC
- Compensation interne et contrôle du démarrage doux par régulateur
- Canaux d’isolation de signal SPI à haut débit et faible délai de propagation
- Trois canaux de données isolés à usage général 100 kbps
- Le facteur de forme LFCSP à 41 fils 9 mm × 7 mm permet une petite taille de solution globale
- Plage de température de fonctionnement de jonction de -40 °C à +125 °C
- Approbations réglementaires et de sécurité (en attente) — Émissions par rayonnement CISPR11 de classe B
- Certification UL : 2 500 Vrms pendant une durée de 1 minute selon UL 1577
- Notification d’acceptation de composant CSA 5 A — Isolation de base de 300 VRMS entre les domaines d’alimentation esclave, maître et terrain (CEI 61010-1, en attente)
- Certificat de conformité VDE — DIN V VDE 0884-10 (VDE 0884-10):2006-12, VIORM = 565 Vcrête
Applications
- Automatisation industrielle et contrôle des processus
- Instrumentation et systèmes d'acquisition de données
- Alimentation et données isolées
Circuit d'application standard
