Analog Devices Inc. Carte d'évaluation ADM7171
La carte d’évaluation ADM7171 d'Analog Devices évalue les fonctionnalités du régulateur linéaire ADM7171. La carte démontre des mesures de dispositif simples telles que la régulation de ligne et de charge, la chute de tension et le courant de mise à la terre à l’aide d’une seule source de tension, d’un voltmètre, d’un ampèremètre et de résistances de charge. La carte d’évaluation ADM7171 fonctionne dans une plage de tension d’entrée de 2,3 V à 6,5 V et fournit un courant de sortie de 1 A. Cette carte d'évaluation offre le réglage de la tension de sortie avec deux résistances externes de toute option de tension de sortie fixe.Caractéristiques
- Évalue la fonctionnalité du régulateur linéaire ADM7171
- Tension de sortie réglable à l'aide de deux résistances externes
- Plage de tension d'entrée de 2,3 V à 6,5 V
- Courant de sortie de 1 A
- précision de tension de sortie de -0,5 %
- Plage de température de fonctionnement de -40 °C à +125 °C
Applications
- Régulation des applications sensibles au bruit
- Circuits CAN et CNA
- Amplificateurs de précision
- PLL/VCO
- CI d’horloge
- Infrastructure et communications
- Médecine et santé
- Industrie et instrumentation
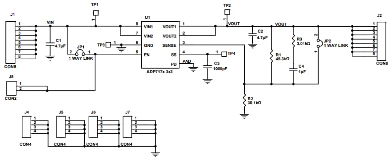
Schéma de principe
Publié le: 2020-02-04
| Mis à jour le: 2024-09-09
