Analog Devices Inc. Amplificateurs à faible bruit ADL8143
Les amplificateurs à faible bruit ADL8143 d'Analog Devices fournissent une gamme de fréquences d'exploitation de 8 GHz à 14 GHz. Les amplificateurs à faible bruit (LNA) présentent un gain standard, une puissance de sortie pour la compression de 1 dB (OP1dB), un facteur de bruit et une interception de sortie du troisième ordre (OIP3) de 28,5 dB, 1 dB, 7,5 dBm et 19,5 dBm, respectivement, de 8 GHz à 10 GHz. L'ADL8143 offre un courant de repos nominal réglable (IDQ) de 35 mA à partir d'une tension d'alimentation (VDD) de 1,5 V. De plus, l'ADL8143 dispose d'entrées et de sorties couplées en alternatif et assorties en interne à 50 Ω.L'ADI ADL8143 est intégré dans un boîtier-puce à cadre 8 fils (LFCSP) de 2 mm x 2 mm et est spécifié pour une exploitation de -55 °C à +125 °C.
Caractéristiques
- Alimentation unique positive de 1,5 V et 35 mA (auto-polarisée) standard
- Broche de réglage du courant de drain RBIAS
- Gain de 28,5 dB de 8 GHz à 10 GHz
- Facteur de bruit de 1 dB de 8 GHz à 10 GHz
- Plage de température de fonctionnement étendue de -55 °C à +125 °C
- Adapté en interne et couplé CA
- LFCSP 8 fils de 2 mm x 2 mm conforme RoHS
Applications
- Communications satellitaires
- Équipement radar
- Télécommunications
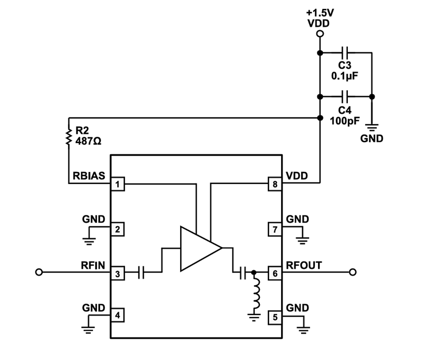
Schéma fonctionnel
SCHÉMA D'INTERFACE
Schéma simplifié
Circuit d'application standard
Publié le: 2025-01-29
| Mis à jour le: 2025-05-30
