Analog Devices Inc. Amplificateur à faible bruit ADL8140
L’amplificateur à faible bruit (LNA) ADL8140 d’Analog Devices Inc. fonctionne dans la gamme de fréquences de 10 GHz à 18 GHz. Cet amplificateur présente un courant de repos nominal (IDQ) qui peut être réglé à 35 mA à partir d’une tension d’alimentation (VDD) de 1,5 V. L’amplificateur ADL8140 présente également des entrées/sorties à couplage AC et assorties en interne à 50 Ω. Cet amplificateur est conforme à la directive RoHS et est disponible dans un boîtier LFCSP de 2 mm x 2 mm à 8 fils. Les applications typiques incluent les communications par satellite, le radar et les télécommunications.Caractéristiques
- LNA auto-polarisé et alimentation positive unique
- Courant de polarisation réglable par résistance
- Adapté en interne et couplé CA
- Plage de fréquence : 10 GHz à 18 GHz
- Facteur de bruit 1 dB de 12 GHz à 15 GHz
- Gain 27,5 dB de 12 GHz à 15 GHz
- Conforme RoHS
- Boîtier LFCSP à 8 fils 2 mm x 2 mm
Applications
- Communications satellitaires
- Équipement radar
- Télécommunications
Schéma fonctionnel
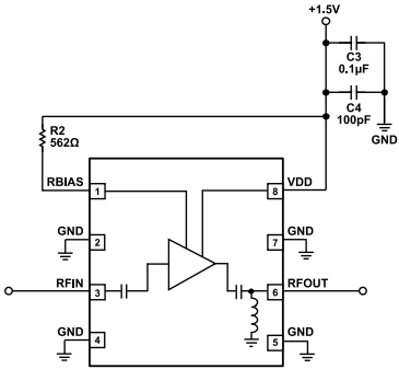
Schéma de circuit d’application standard
Schéma de principe simplifié
Schéma des dimensions
Publié le: 2024-10-31
| Mis à jour le: 2025-05-30
