Analog Devices Inc. Carte d'évaluation ADL8106-EVALZ
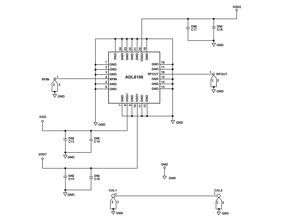
La carte d'évaluation ADL8106-EVALZ d'Analog Devices Inc. offre quatre couches, avec le substrat entre la couche supérieure et la première couche interne fabriquée en Rogers 4003C, et les couches intérieures et inférieures sont toutes mises à la terre. Les ports de l'ADL8106-EVALZ disposent de connecteurs femelles coaxiaux de 1,85 mm et les traces RF respectives ont une impédance caractéristique de 50 Ω.Les amplificateurs à faible bruit ADL8106 d'ADI ont besoin de 120 mA à partir d'une tension d'alimentation de 3 V (VDDx). L'ADL8106 est disponible dans un faible encombrement de réseau de puces à 24 bornes de 5,00 mm x 5,00 mm avec un boîtier LGA_CAV à cavité sans fil.
Caractéristiques
- Carte d'évaluation Rogers 4003C 4 couches
- Connecteurs RF de bord de carte de 1,85 mm
- Chemin d'étalonnage traversant (dépeuplé)
Contenu du kit
- Générateur de signal RF
- Analyseur de spectre RF
- Analyseur de réseau RF
- Alimentation électrique 3 V, 300 mA
- Alimentation électrique de ±1 mA, 0 V à 2 V
Présentation
Schéma fonctionnel
Schéma
Publié le: 2022-10-13
| Mis à jour le: 2022-10-17
