Analog Devices Inc. Carte d'évaluation ADL8105-EVALZ
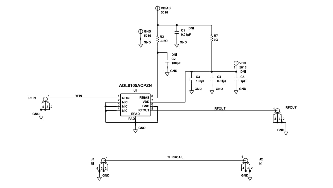
La carte d'évaluation d'Analog Devices Inc. ADL8105-EVALZ est une carte de circuit imprimé (PCB) à 4 couches à partir de Rogers 4350B et Isola 370HR, revêtue d'un placage cuivre de 10 mm d'épaisseur, à une épaisseur nominale de 62 mm. L'ADL8105-EVALZ dispose de ports RFIN et RFOUT, remplis de connecteurs coaxiaux femelles de 2,9 mm et les traces RF correspondantes ont une impédance caractéristique de 50 Ω. L'ADL8105-EVALZ fournit des composants adaptés à une utilisation sur la plage complète de température de fonctionnement ADL8105 de -40 °C à +85 °C.La carte d'évaluation ADL8105-EVALZ d'ADI étalonne les pertes de trace via un chemin d'étalonnage traversant présenté entre les connecteurs J1 et J2. Les connecteurs J1 et J2 doivent être équipés de connecteurs RF pour utiliser le chemin d'étalonnage traversant. Les connecteurs de point de test CMS (GND et VDD) permettent d'accéder au chemin de mise à la terre ADL8105-EVALZ et à la broche VDD.
Les condensateurs de découplage d'alimentation ADL8105-EVALZ illustrent la configuration utilisée pour caractériser et qualifier le dispositif.
Caractéristiques
- Carte d'évaluation 4 couches Rogers 4350B et Isola 370HR
- Connecteurs de lancement RF de 2,9 mm
- Chemin d'étalonnage traversant (désempli)
Équipement nécessaire
- Générateur de signal RF
- Analyseur de spectre RF
- Analyseur de réseau RF
- Alimentation 5 V, 300 mA
Topologie
Schéma
Schéma d'assemblage
Publié le: 2022-08-19
| Mis à jour le: 2022-10-07
