Analog Devices Inc. Carte d'évaluation ADL7078-EVALZ
La carte d’évaluation ADL7078-EVALZ d'Analog Devices est une carte de circuit imprimé (PCB) à 2 couches fabriquée à partir d'un stratifié revêtu de cuivre Rogers 4350B de 10 mm d'épaisseur. Les ports RFIN et RFOUT ADL7078-EVALZ sont équipés de connecteurs coaxiaux femelles 2,9 mm et les traces RF associées ont une impédance caractéristique 50 Ω. L'ADL7078-EVALZ d’ADI est conçu avec des composants idéaux pour une utilisation sur l’ensemble de la plage de températures de fonctionnement de -40 °C à +85 °C.Caractéristiques
- Évalue l’endurance élevée du ADL7078, amplificateur à faible bruit, de 1 GHz à 20 GHz
- Lancement final, connecteurs RF de 2,9 mm
- Chemin d'étalonnage traversant (désempli)
Équipement nécessaire
- Générateur de signal RF
- Analyseur de spectre RF
- Analyseur de réseau RF
- Alimentation électrique 5 V, 500 mA
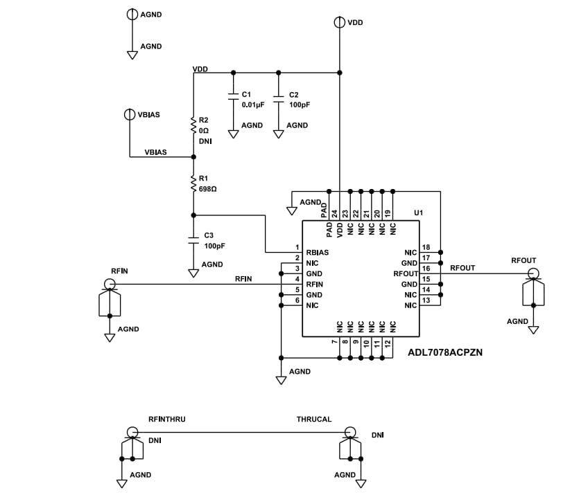
Schéma de principe de fonctionnement
Schéma
Topologie
Publié le: 2023-12-15
| Mis à jour le: 2024-01-08
