Analog Devices Inc. Doubles convertisseurs logarithmiques ADL5309
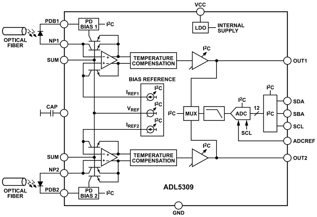
Les doubles convertisseurs logarithmiques ADL5309 d’Analog Devices disposent de doubles amplificateurs logarithmiques de transimpédance optimisés pour mesurer la puissance du signal optique à large portée dynamique et basse fréquence dans les systèmes de fibre optique. Le dispositif produit des tensions de sortie hautement précises et compensées en température proportionnelles au logarithme du rapport entre le courant d’entrée aux broches INP1 et INP2 et les courants de référence générés en interne. La pente logarithmique et l’interception sont ajustées avec précision à une valeur nominale de 200 mV/décade et 10 pA, respectivement. Les sorties logarithmiques OUT1 et OUT2 à basse impédance peuvent alimenter divers convertisseurs analogiques-numériques (CAN) et autres circuits.Une représentation numérique des sorties OUT1 et OUT2 est disponible via l'interface de bus inter-IC (I2C). Un CAN avec registre à approximations successives (SAR) de 14 bits, contrôlé via l'interface I2C, échantillonne les sorties des canaux OUT1 et OUT2 et un capteur numérique de température intégré. La polarisation de photodiode adaptative est prise en charge via les interfaces PDB1 et PDB2. La polarisation inverse de la photodiode est maintenue à un bas niveau à de faibles courants de diode pour minimiser le courant d’obscurité. À des courants d’entrée plus élevés, la tension de polarisation évolue de façon linéaire avec le courant pour éviter la non-linéarité due à la saturation de la photodiode. Le niveau de polarisation de départ et le facteur d'échelle à des courants plus élevés sont configurables via I2C.
L’ADL5309 d’Analog Devices est spécifié pour une exploitation à des températures ambiantes de -40 °C à +105 °C et est proposé dans un petit boîtier WLCSP (wafer level chip scale) de 2 040 mm × 1 640 mm, de 20 fils.
Caractéristiques
- Portée dynamique électrique de 188 dB et portée dynamique optique de 94 dB
- Entrées de courant à double canal pour des mesures directes du gain optique
- Réponse logarithmique réglée avec précision
- Pente logarithmique 200 mV/décade
- Erreur de conformité logarithmique de ±0,4 dB au-dessus de la température
- Décalage ajusté à 70 °C pour réduire le courant d’obscurité
- LDO intégré : PSRR de 26 dB à 60 Hz et courant d'entrée de 100 pA (VCC = 3,0 V)
- I2C réglable
- Tension de polarisation de photodiode
- Compromis entre le bruit et le temps de réponse à de faibles courants d’entrée
- CAN 14 bits intégré
- Nécessite un minimum de composants externes
- WLCSP 2 040 mm × 1 640 mm, 20 fils
Applications
- Équipement de test automatique
- Surveillance de la puissance optique
- Automatisation des machines
- Modules optiques
Schéma fonctionnel
