Analog Devices Inc. Quadruple commutateur SPST ADG1412L
Le quadruple interrupteur unipolaire unidirectionnel (SPST) ADG1412L d’Analog Devices Inc. est un composant à semi-conducteur monolithique complémentaire à oxyde métallique (CMOS) contenant quatre interrupteurs sélectionnables indépendamment conçus selon le procédé iCMOS®. Les quatre interrupteurs SPST sont activés avec un signal logique 1 et une alimentation VL externe, ce qui offre de la flexibilité pour un contrôle logique plus faible. Ce commutateur ADG1412L offre une Résistance à l'état passant maximale de 2,6 Ω sur la température et un arrêt garanti lorsque les entrées numériques sont flottantes. Le profil de résistance à l'état passant est plat sur toute la plage d'entrée analogique pendant la commutation des signaux, ce qui garantit une excellente linéarité et une faible distorsion (1,5 Ω standard).Le commutateur ADG1412L est conforme à la norme JEDEC pour les niveaux logiques 1,2 V (JESD8-7A) et 1,8 V (JESD8-12A.01). Ce commutateur ADG1412L dispose d'un fonctionnement rail à rail, d'une distorsion minimale et est fourni avec des dimensions de corps de 4 mm x 4 mm. Les applications standard comprennent le routage de signal audio et vidéo, le remplacement de relais, les systèmes de communication, les équipements de test automatisés et les systèmes alimentés par batterie.
Caractéristiques
- Résistance à l'état passant de 1,5 Ω pour une alimentation bipolaire symétrique de ±15 V à 25 °C
- Planéité de la résistance à l'état passant de 0,3 Ω pour une alimentation bipolaire symétrique de ±15 V à 25 °C
- Correspondance de résistance à l'état passant de 0,1 Ω entre les canaux pour une alimentation bipolaire symétrique de ±15 V à 25 °C.
- Entièrement spécifié à ±15 V, +12 V et ±5 V :
- Plage de fonctionnement à alimentation bipolaire symétrique de ±4,5 V à ±16,5 V
- Plage de fonctionnement à alimentation simple de 5 V à 16,5 V
- Alimentation VL pour compatibilité à faible niveau logique
- Conforme à la norme JEDEC 1,8 V (JESD8-7 A)
- Conforme à la norme JEDEC 1,2 V (JESD8-12A.01)
- Fonctionnement rail à rail
- LFCSP 24 fils, 4 mm × 4 mm
Caractéristiques techniques
- Résistance à l'état passant maximale de 2,6 Ω en température
- Distorsion minimale
- Extinction garantie lorsque les entrées numériques sont flottantes
Applications
- Équipement de test automatisé
- Systèmes d'acquisition de données
- Systèmes alimentés par batterie
- Systèmes d’échantillonneur-bloqueur
- Systèmes de microcontrôleurs et FPGA
- Routage de signaux audio
- Routage de signaux vidéo
- Systèmes de communication
- Remplacement de relais
Schéma fonctionnel
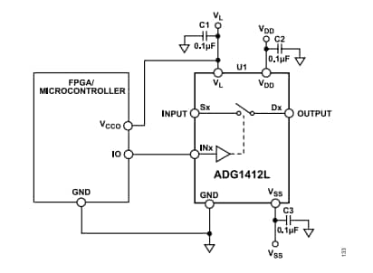
Schéma du circuit d’application
Dimensions extérieures
Publié le: 2022-10-12
| Mis à jour le: 2025-02-20
