Analog Devices Inc. Amplificateur opérationnel à courant de sortie élevé AD8460
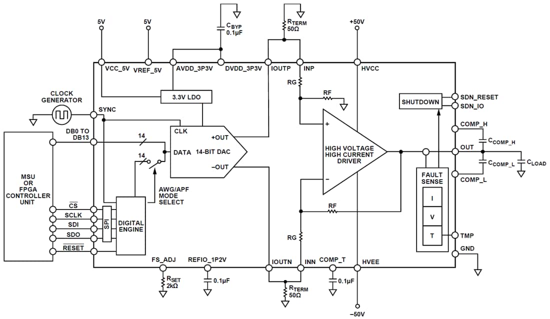
L’amplificateur opérationnel à courant de sortie élevé AD8460 Analog Devices Inc. est un pilote haut débit, haute puissance et haute tension “bits in, power out” optimisé pour un courant de sortie élevé (jusqu’à ±1 A). Le composant dispose également d’une vitesse de balayage élevée (jusqu’à ±1 800 V/μS) à haute tension (jusqu’à ±40 V) dans des charges capacitives. Combinant un convertisseur numérique-analogique (CNA) haute vitesse 14 bits, un pilote analogique haute tension et un courant de sortie élevé (HV-HI), ainsi que des circuits de surveillance et de protection des pannes, l'AD8460 est idéalement adapté aux applications haute puissance telles que la génération de formes d'onde arbitraires (AWG), les alimentations programmables et les équipements d'essai automatisés haute tension (ATE).Un procédé BCDMOS haute tension propriétaire, une nouvelle architecture à haute tension et un boîtier thermiquement endurci d’Analog Devices Inc. constituent ce pilote à hautes performances. Un moteur numérique met en œuvre des caractéristiques configurables par l’utilisateur : modes d’entrée numérique, courant d’alimentation programmable, surveillance des défaillances et paramètres de protection programmables pour le courant de sortie, la tension de sortie et la température de jonction. Les caractéristiques analogiques étendent la fonctionnalité : la compensation externe permet un pilote de charge capacitif illimité, un délai d’arrêt programmable et un réglage à pleine échelle. Le AD8460 fonctionne à partir d’alimentations doubles à haute tension jusqu’à ±55 V et d’une seule alimentation basse tension du 5 V.
Caractéristiques
- Large plage d’alimentation haute tension ±12 V à ±55 V
- Capacité de sortie élevée
- Plage de tension de sortie jusqu’à ±40 V
- Pilote continu de courant de sortie élevé 1 A
- ≥ 1800V/μs en charge 1000 pF Vitesse de balayage élevée
- Bande passante de signal élevée 1 MHz
- Programmation et diagnostics étendus
- Mode de génération d’onde arbitraire (AWG) à résolution 14 bits
- Mode de génération de modèles analogiques (APG) 16-level
- Surveillance et protection contre les défaillances thermiques, la tension et le courant programmables numériquement
- Courant d’alimentation Programmable avec mode arrêt
- Facile à concevoir
- Pilote de charge capacitif illimité avec compensation externe et contrôle de balayage
- Boîtier 80-pin TQFP 12 mm, x 12 mm
- Boîtier EPAD-up pour dissipateur thermique montable
- Plage de température de fonctionnement : de -40 °C à +85 °C
Applications
- Équipement de test automatique (ETA)
- Formation et test du panneau d’Affichage
- Pilotes piézo
- Sources d'alimentation CC programmables
Schéma de principe fonctionnel simplifié
