Analog Devices Inc. Convertisseurs Buck MAX20010x
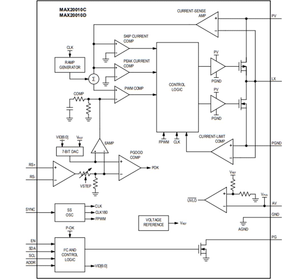
Les convertisseurs Buck MAX20010x d'Analog Devices Inc. fonctionnent sur une plage de tension d'entrée de 3,0 V à 5,5 V et fournissent une plage de tensions de sortie de 0,5 V à 1,5875 V. La large plage de tension d’entrée/sortie et la capacité à fournir un courant de charge pouvant atteindre 6 A font que ces CI sont idéaux pour des applications embarquées de point de charge et de post-régulation. Les MAX20010C, MAX20010D et MAX20010E atteignent une erreur de sortie ±2 % sur les plages de charge, de ligne et de température. Le MAX20010D/MAX20010E offre des réponses transitoires améliorées.Les CI disposent d'un mode MLI à fréquence fixe de 2,2 MHz pour une meilleure immunité au bruit et une meilleure réponse transitoire de charge, et d'un mode de modulation de fréquence d'impulsion (saut) pour un rendement accru pendant le fonctionnement à faible charge. Le fonctionnement à fréquence de 2,2 MHz permet l'utilisation de condensateurs entièrement en céramique et minimise l'empreinte de la solution. La modulation de fréquence à spectre étendu programmable minimise les émissions électromagnétiques rayonnées. Les commutateurs intégrés à faible RDS(ON) améliorent le rendement à fortes charges et font de cette solution une tâche beaucoup plus simple que les solutions discrètes.
Les CI sont proposés avec des tensions de sortie prédéfinies en usine. Une interface I2C prend en charge un réglage dynamique en tension avec des vitesses programmables de balayage. Les autres caractéristiques comprennent une protection programmable contre le démarrage progressif, contre les surintensités et contre les surchauffes.
Caractéristiques
- Les convertisseurs CC-CC synchrones 6 A entièrement intégrés permettent de petites tailles de solutions et une tension d’alimentation de fonctionnement 3,0 V à 5,5 V
- Régulateur de tension de haute précision pour processeurs d’applications
- Précision de tension de sortie ±2 %
- Détection de tension différentielle à distance
- Tension de sortie commandée par I2 C de 0,5 V à 1,27 V par incréments de 10 mV ou 0,625 V à 1,5875 V par incréments de 12,5 mV
- Excellentes performances transitoires de charge
- La caractéristique de faible bruit réduit les EMI
- Fonctionnement 2,2 MHz
- Option de spectre étendu
- Synchronisation de fréquence entrée/sortie
- Fonctionnement en saut, en MLI forcée et en mode courant
- Robuste pour l’environnement automobile
- Sortie PGOOD
- Protection contre les surchauffes et les courts-circuits
- Plage de température de fonctionnement: -40 °C à +125 °C
- Boîtier TQFN-EP-20 (4 mm × 4 mm)
- Homologué AEC-Q100
Applications
- Applications de point de charge (PoL) automobile
- Systèmes d’alimentation CC distribués
- Unités de contrôle de la navigation et de la radio
Circuit d'application standard
Schéma fonctionnel
