ams OSRAM AS5172B-TS Adapter Board
ams OSRAM AS5172B-TS Adapter Board is a tool designed to evaluate AS5172B magnetic position sensor. This AS5172B-TS eval kit adapter board operates at the 12V operating supply voltage. The AS5172B-TS board is a small PCB allowing simple and quick testing or evaluation of the AS5172B magnetic position sensor. This adapter board can connect to an external programmer or the AS5172 PSI5 programming board.Kit Contents
- AS5172B-TS adapter board
- AS5000-MD8H-1 diametric magnet, D8 x 2.5mm, NdFeB, and Bomatec AG
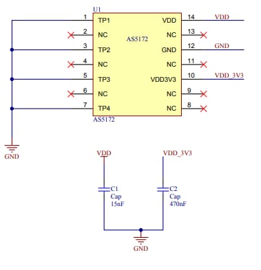
Schematic Diagram
Overview
Publié le: 2018-04-02
| Mis à jour le: 2022-07-20
