Allegro MicroSystems APM81911 Synchronous DC-DC Buck Regulator Modules

Allegro Microsystems APM81911 Synchronous DC-DC Buck Regulator Modules are highly integrated, 3A, low EMI devices that satisfy demanding power delivery requirements. APM81911 includes a high-performance DC-DC regulator IC, two capacitors, and an inductor in a compact 4mm × 6mm QFN package. The modules include all the control and protection circuitry necessary to produce a robust/scalable DC-DC regulator solution with ±1.5% output voltage accuracy over the full operating temperature range. 

The 1MHz to 2.4MHz programmable, fixed frequency, peak current mode control ensures rapid load and line transients response. A 2.15MHz PWM switching frequency is programmed by connecting the FSET pin to VCC. The integrated VIN and BOOT pin bypass capacitors greatly reduce noise-generating hot loops, significantly improving radiated EMI. Spread spectrum operation (dithering) is available to reduce EMI further. The APM81911-1 part variant is available for applications where dithering is not desired.

Protection features include pulse-by-pulse current limit, hiccup mode short-circuit protection, BOOT open/short voltage protection, VIN undervoltage lockout, VOUT overvoltage protection, and thermal shutdown. The APM81911 is offered in a thermally enhanced, 4mm × 6mm × 2.1mm, 32-pin wettable flank QFN package (suffix “NB”) with exposed power pads.

Features

  • AEC-Q100 Grade 1 qualified
  • ClearPower module DC/DC converter with internal passive components
  • 3.5V to 36V operating input range, 40V transient
  • 0.8V to 24V output range with ±1.5% accuracy at -40°C to +150°C
  • Up to 3A of continuous output current
  • Ultra-Low EMI design and selectable spread spectrum to easily pass CISPR25 Class 5
  • Low-Power (LP) mode - 6µA IQ from VIN at no load, automatic transition from LP to PWM mode
  • 1MHz to 2.4MHz programmable fixed frequency PWM
  • Synchronization (1 MHz to 2.4 MHz) - PLL-based, fSYNC can be above or below fOSC
  • CLKOUT - Phase-shifted clock output for reduced EMI in multi-converter systems
  • Accurate enable input threshold
  • Overvoltage, pulse-by-pulse current limit, hiccup mode short-circuit, and thermal protections
  • Robust FMEA, pin open/short and component faults
  • 32-pin QFN (4mm x 6mm x 2.1mm) with wettable flank (suffix NB)

Applications

  • Infotainment
  • Navigation systems
  • ADAS
  • Industrial systems

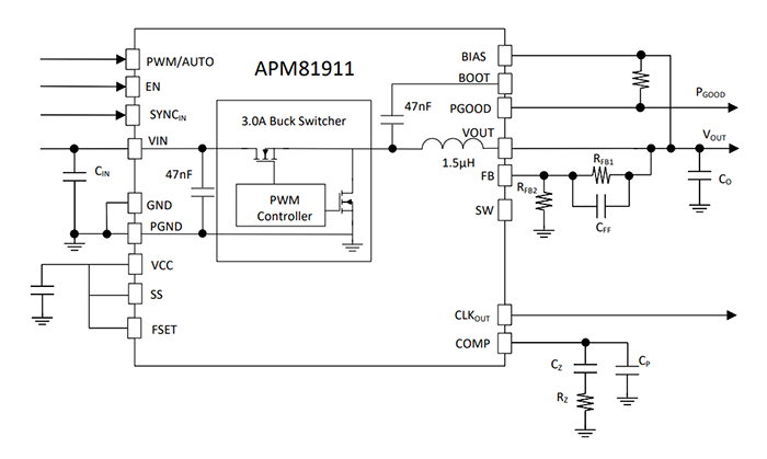
Typical Application

Application Circuit Diagram - Allegro MicroSystems APM81911 Synchronous DC-DC Buck Regulator Modules

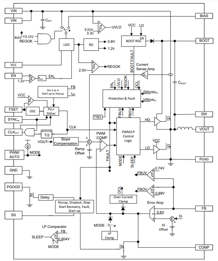
Block Diagram

Block Diagram - Allegro MicroSystems APM81911 Synchronous DC-DC Buck Regulator Modules
Publié le: 2023-05-22 | Mis à jour le: 2024-12-12