Allegro MicroSystems A89500 100V Half-Bridge MOSFET Drivers
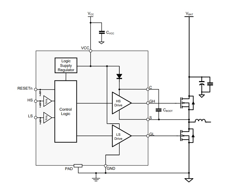
Allegro MicroSystems A89500 100V Half-Bridge MOSFET Drivers are designed to control MOSFETs connected in a half-bridge arrangement with up to 100V bridge supply. Specifically, the A89500 leads applications with high-power inductive loads, such as brush DC motors, solenoids, and actuators, while being compatible with 12V, 24V, and 48V power networks. The device's internal logic prevents the gate drive outputs from turning on simultaneously, eliminating cross-conduction. Each MOSFET is controlled by an independent logic-level input compatible with 3.3V and 5V logic.The Allegro MicroSystems A89500 100V Half-Bridge MOSFET Drivers use a third discrete input to be placed in a low-power sleep mode. The drivers require a single 8V to 15V supply to power the gate drivers.
The A89500 is housed in a 10-lead DFN (suffix EJ) package with a wettable flank, exposed thermal pad, and 100% matte-tin lead frame plating.
Features
- Half-bridge MOSFET driver
- AEC-Q100 qualified (K version)
- Suitable for 12V, 24V, and 48V power networks
- Operates with up to 100V bridge supply
- 8V to 15V supply voltage
- Bootstrap gate drive for N-channel MOSFET bridge
- Cross-conduction protection
- Individual MOSFET control
- Low-power sleep mode
- Supply undervoltage lockout
Typical Application
Block Diagram
Additional Resources
Publié le: 2022-07-18
| Mis à jour le: 2023-12-13
