ABLIC S-19315 LDO Voltage Regulators
ABLIC S-19315 LDO Voltage Regulators are developed using high-withstand voltage CMOS process technology featuring a reset function. These voltage regulators offer a "thermal simulation service" that supports the thermal design in conditions when the power management ICs are in use. The S-19315 LDO regulators include the FIT rate calculated based on actual customer usage conditions to support customer functional safety design. These voltage regulators operate within a -40°C to +105°C temperature range and a 3V to 36V input voltage range. Typical applications include constant-voltage power supplies, reset circuits for automotive electric components, and power supplies and reset circuits for low-current battery-powered devices.Features
- Input and output capacitors
- Built-in overcurrent protection circuit
- Built-in thermal shutdown circuit
- Built-in discharge shunt circuit
- Lead-free (Sn 100%) and halogen-free
- AEC-Q100 qualified
- N-channel open-drain output form
- SOT-89-5, HTMSOP-8, and SOT-23-5 package options
Applications
- Constant-voltage power supplies and reset circuits for automotive electric components
- Power supplies and reset circuits for low-current battery-powered devices
Specifications
- Regulator block:
- 1V to 5.3V output voltage range
- 3V to 36V input voltage range
- 240mV typical dropout voltage
- 40mA output current
- Detector block:
- 3V to 11.3V detection voltage range
- 3V to 36V operation voltage range
- ±2.0% detection voltage accuracy
- -40°C to +105°C operating temperature range
- 2μA current consumption during operation
- 0.5μA current consumption during detector detection
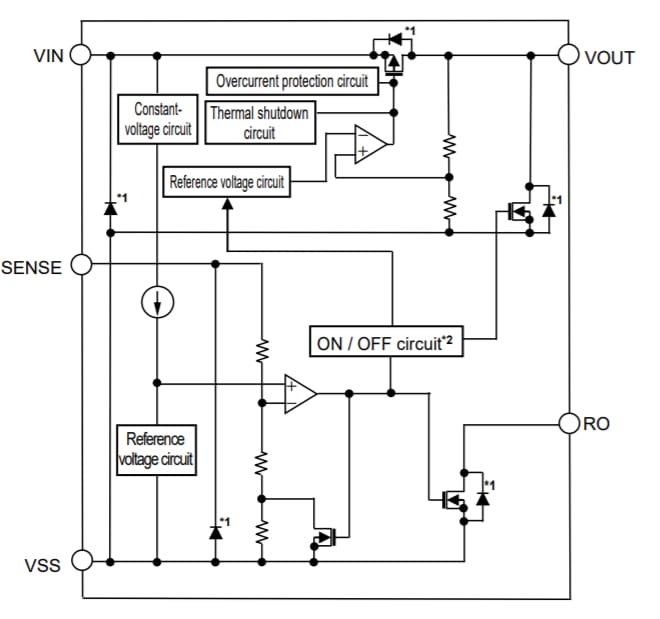
Block Diagram
Publié le: 2021-03-22
| Mis à jour le: 2025-01-20
